◄ home

我的周报

2023-07-26

2023-07-25

又是跟yjs丢失数据搏斗的一周。。。

2023-07-19

正式重新成为单身状态!

2023-07-11

被蠢笑,耗时数小时debug一个electron updater,翻看各路源码,最后发现是忘了设置一个环境变量 NODE_ENV=PRODUCTION。
明天就要开庭了,第一次遇到这种场面,有点忐忑。

2023-06-14

更新了一下Notion Blog的配置,又配了个Weekly的秘密入口。
也不一定写,但入口一定得有。

生活

这周我的新加坡EP签证下来了,打算近期就润。不过还是有点舍不得家人,尤其是自己的三岁半的娃。

娱乐

最近心情上比较焦虑,可能是因为要润了,干啥都没太大的精力。
跟娃一起玩forza horizon 4的Lego DLC,他其实也不认真玩,就光想看撞车www。
暗黑四玩到18级就不想玩了,找不到爽点。
王国之泪用复制bug用的可能有点过多,有点懒得打开了。

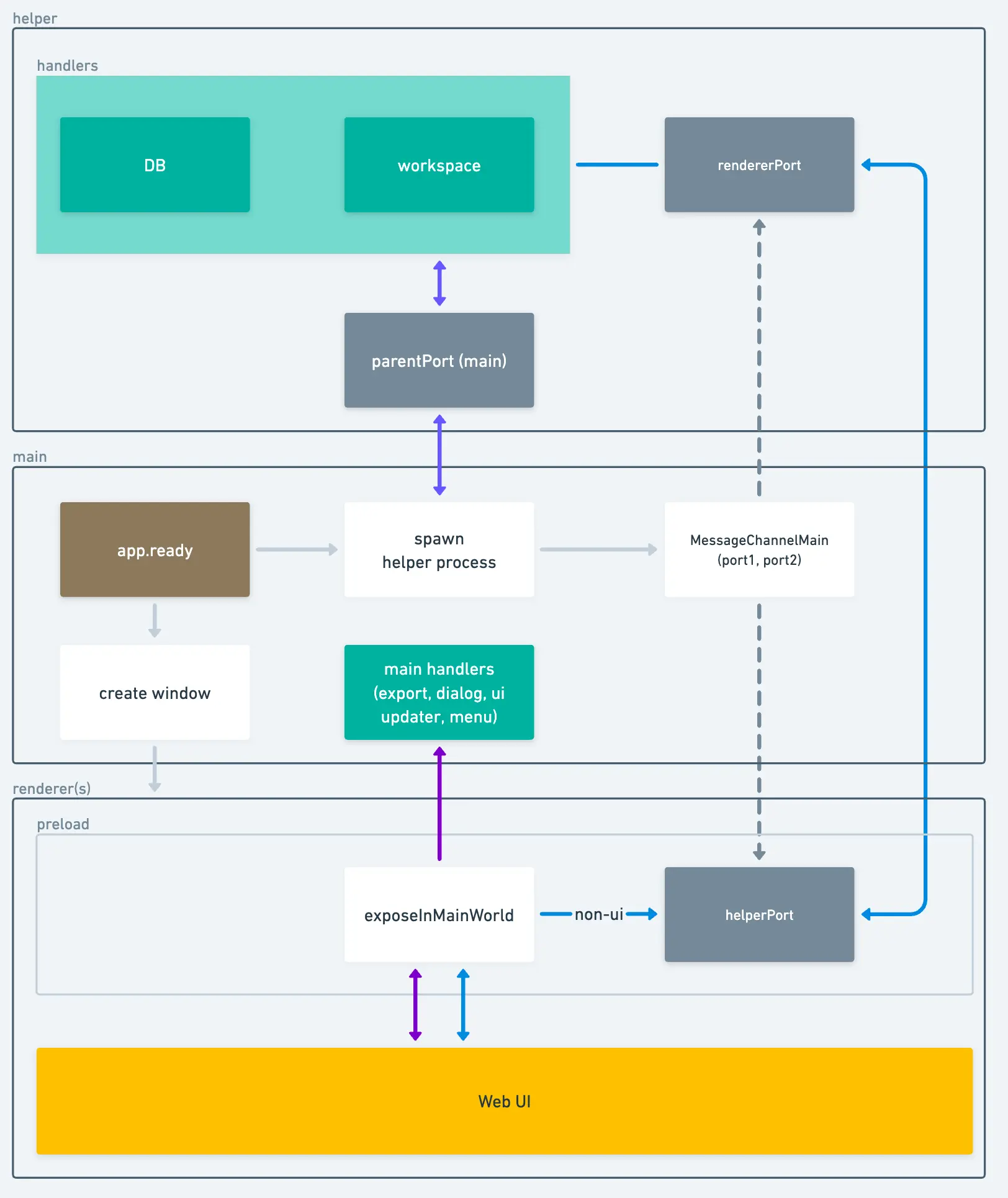
工作

主要是用折腾了Electron UtiltyProcess。画了个图:
cd ~